Prueba WhatsApp <

CONOCE A NUESTRO EQUIPO DIRECTIVO


CONOCE A NUESTRO EQUIPO DIRECTIVO



​Profesionales apasionados y comprometidos

con la excelencia académica como potenciador de tu formación profesional


M.Sc Daniela Vásconez D.

RECTORA

rectorado@itsoriente.edu.ec


Ph.D Julio Vásconez E.

VICERRECTOR

jvasconez@itsoriente.edu.ec


M.Sc Madelin Lima A.

DIRECTORA DE LAESCUELA DE POSGRADOS

posgrado@itsoriente.edu.ec




M.Sc Greter Aguilera M.

COORDINADORA ACADÉMICA

COORDINADORA DE TELEMÁTICA

coordinacionacademica@itsoriente.edu.ec


M.Sc. Marcos Pilco

DIRECTOR DE INVESTIGACIÓN - DI

investigacion@itsoriente.edu.ec


Lcda. Katherine Barahona

DIRECTORA DE VINCULACIÓN CON LA SOCIEDAD

vinculacion@itsoriente.edu.ec


Lic. Johana Alvarado L. Mg

DIRECTORA DE TALENTO HUMANO

talentohumano@itsoriente.edu.ec


Eco. Eugenia Carrera E.

COORDINADORA EXTENSIÓN COCA

COORDINADORA ESTÉTICA INTEGRAL

ecarrera@itsoriente.edu.ec


Ing. Jerry Medina S.

COORDINADOR DE ELECTROMECÁNICA

jmedina@itsoriente.edu.ec

coordinacionelectromecanica@itsoriente.edu.ec


Tlgo. Bryan Simbaña G.

COORDINADOR MECATRÓNICA

coordinacionmecatronica@itsoriente.edu.ec

Lcdo. Michael Pazmiño

COORDINADOR  CONTABILIDAD

COORDINADOR MARKETING

COORDINADOR TURISMO

COORDINADOR DISEÑO GRÁFICO

mpazmino@itsoriente.edu.ec


Ing. Maritza Vega 

COORDINADORA ENFERMERÍA

CORRDINADORA FARMACIA

COORDINADORA EMERGENCIAS MÉDICA

salud@itsoriente.edu.ec


Psic. Audrys López

COORDINADORA EDUCACIÓN INCLUSIVA

amlopez@itsoriente.edu.ec

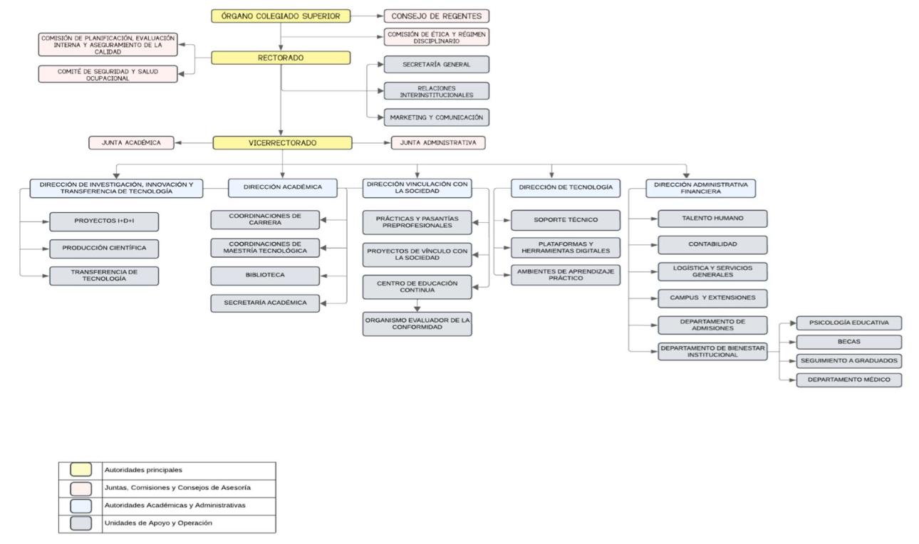
Organigrama Institucional


¡Qué Genial ser ITSO!